Download Inhoudsopgave Inhoud Print deze pagina

Weergaveprocedure Voor Mp3/Wma Disc; Indicator Voor Mp3/Wma-Titel - Sharp Xl-Uh220H Handleiding

Verberg thumbnails Zie ook voor XL-UH220H:
Inhoudsopgave
XL-UH220H
XL-UH220H (BK)
MP3/WMA-mapmodus (alleen voor MP3/WMA-bestanden) (vervlog)
XL-UH222H
NEDERLANDS

Weergaveprocedure voor MP3/WMA disc

Weergave van CD-R/RW.
1
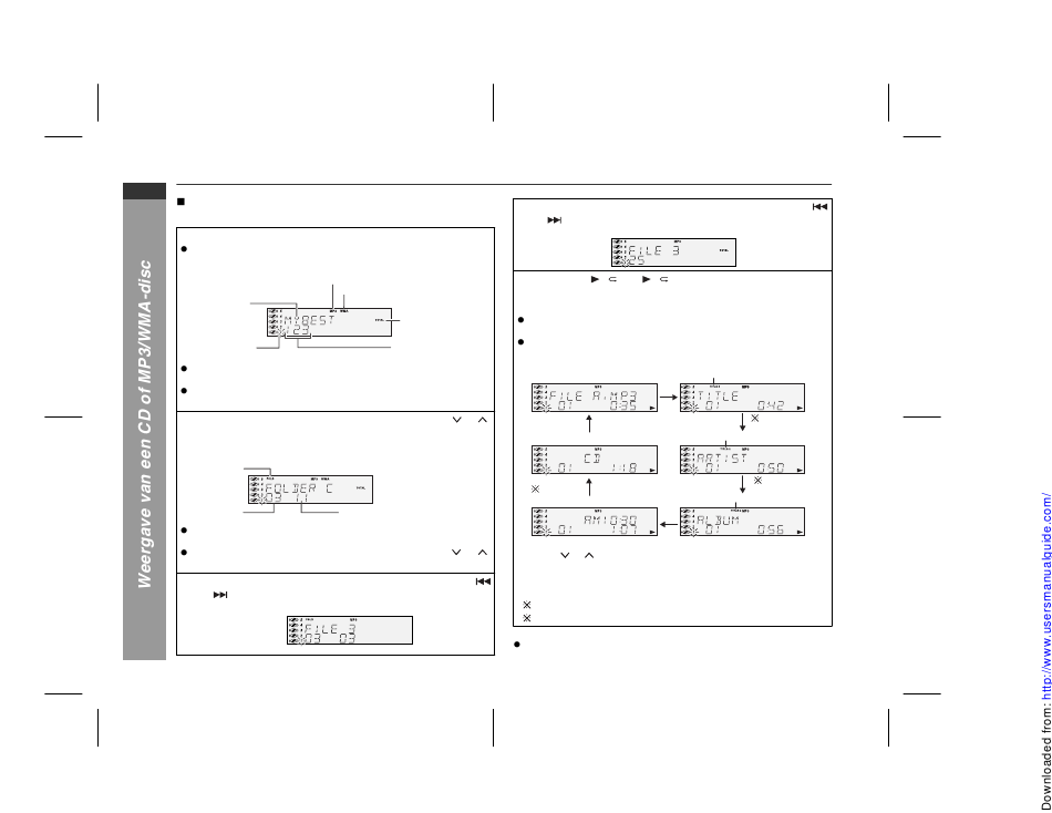
Druk op de CD toets en laad een MP3/WMA-disc.
Nadat de disc is geladen, verschijnt de discinformatie in de dis-
play.
Discnaam
Disc 1 knippert
Indien een map wordt geselecteerd, moet u verder gaan naar
stap 2.
Indien een bestand wordt geselecteerd moet u verder gaan naar
stap 4.
2
Druk op de FOLDER toets en druk op de TUNING (
toets, om map, die u wilt weergeven, te selecteren.
(mapmodus ingeschakeld)
Mapindicator
Mapnummer
Om de weergave te starten, bij ingeschakelde mapmodus, moet
u naar stap 5 gaan.
Om de afspeelmap te wisselen, moet u op TUNING (
drukken, om een andere map te selecteren.
3
Selecteer het bestand, dat u wilt weergeven door op de
of
toets te drukken. Ga dan verder naar stap 5.
N-21
4
MP3-indicator
5
WMA-indicator
TOTAL-indicator
Het totale aantal
bestanden
of
)
Totaal aantal bestanden in map 3
Indien wordt weergegeven bij ingeschakelde mapmodus, druk dan op de
of
)
TUNING (
wanneer het toestel in de weergave-/pauzemodus staat.
Het blijft in de weergave-/pauzemodus voor het eerste fragment van de ge-
selecteerde map.
(
(
Opmerking:
Selecteer het bestand, dat u wilt weergeven, door op de
of
toets te drukken. (mapmodus uitgeschakeld)
Druk op de
/
(CD
/
) toets.
De weergave begint en de bestandsnaam wordt in de display
weergegeven.
De titel-, de artiest- en de albumnaam worden in de display
weergegeven, indien ze op de disc zijn opgenomen.
De inhoud van de display kan worden veranderd door op de DISPLAY
toets te drukken.
Titel-1 indicator
Weergave van de bestandsnaam
Titel-2 indicator
Weergave van de functie
(
2)
Titel-3 indicator
Weergave van de klok
of
) toets, waarna de map geselecteerd kan worden, ook
1) Alleen versie 1.x. is compatibel met MP3 ID3- tags.
2) Verschijnt alleen maar wanneer de klok al is ingesteld.
Wanneer "NO SUPPORT" in de display verschijnt, betekent dit, dat
een "auteursrechtelijk beschermd WMA-bestand" of een "niet
compatibel weergavebestand" geselecteerd is.
Weergave van
de titel
(
1)
Weergave
van de artiest
(
1)
Weergave
van het album
Inhoudsopgave
loading

Deze handleiding is ook geschikt voor:

Xl-uh220h bkXl-uh222h

Inhoudsopgave