Download Inhoudsopgave Inhoud Print deze pagina
Inhoudsopgave
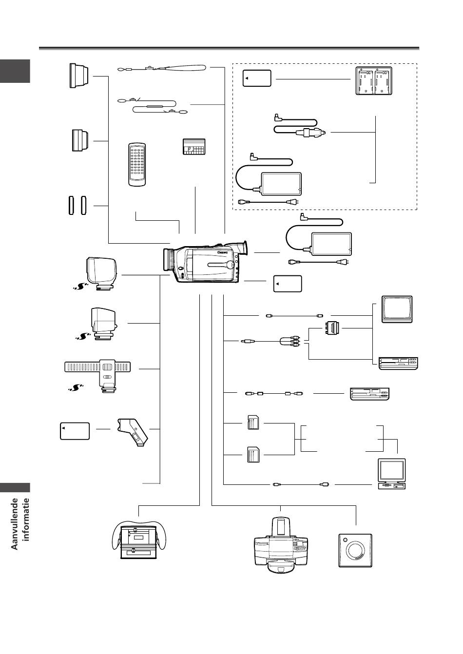
Systeemdiagram
Ne
Groothoek-
converter WD-
H37
Tele-
converter TL-
H37
FS-H37U
Filterset
Videoflitslamp VFL-1
Videolamp VL-3
Stereorichtingsmicrofoon
Stereomicrofoon
Accu uit de
BP-900 serie
Stereomicrofoon
(verkrijgbaar in de winkel)
*Opladen met de CA-920 compacte netadapter of tweeledige CH-910
acculader/houder (beide optioneel)
152
Polsriem WS-20
SchouderriemSS-800
MiniDV
Video-
cassette
Draadloze
afstandsbediening
Accu-videolamp
VL-10Li
Zachte draagtas
SC-1000
(verkrijgbaarheid verschilt per land)
Accu uit de
BP-500 serie
Auto-accukabel CB-570
S-videokabel S-150
Stereovideokabel
STV-250N
CV-150F/CV-250F DV-kabel
SD Memory Card
MultiMediaCard
USB-kabel IFC-300PCU
Afdrukken met de functie Direct Print
Acculader
CG-570
Compacte
netadapter CA-570
Compacte
netadapter CA-570
Accu uit de
BP-500 serie
SCART-
adapterPC-A10
Videorecorder
Digitaal apparaat
PC-kaartadapter
USB Reader/Writer
FD-adapter
Computer
Tv
Inhoudsopgave
loading

Deze handleiding is ook geschikt voor:

Mvx100i

Inhoudsopgave