Download Inhoudsopgave Inhoud Print deze pagina
Inhoudsopgave
BESTEKPOLEERMACHINE modellen JET - MIG

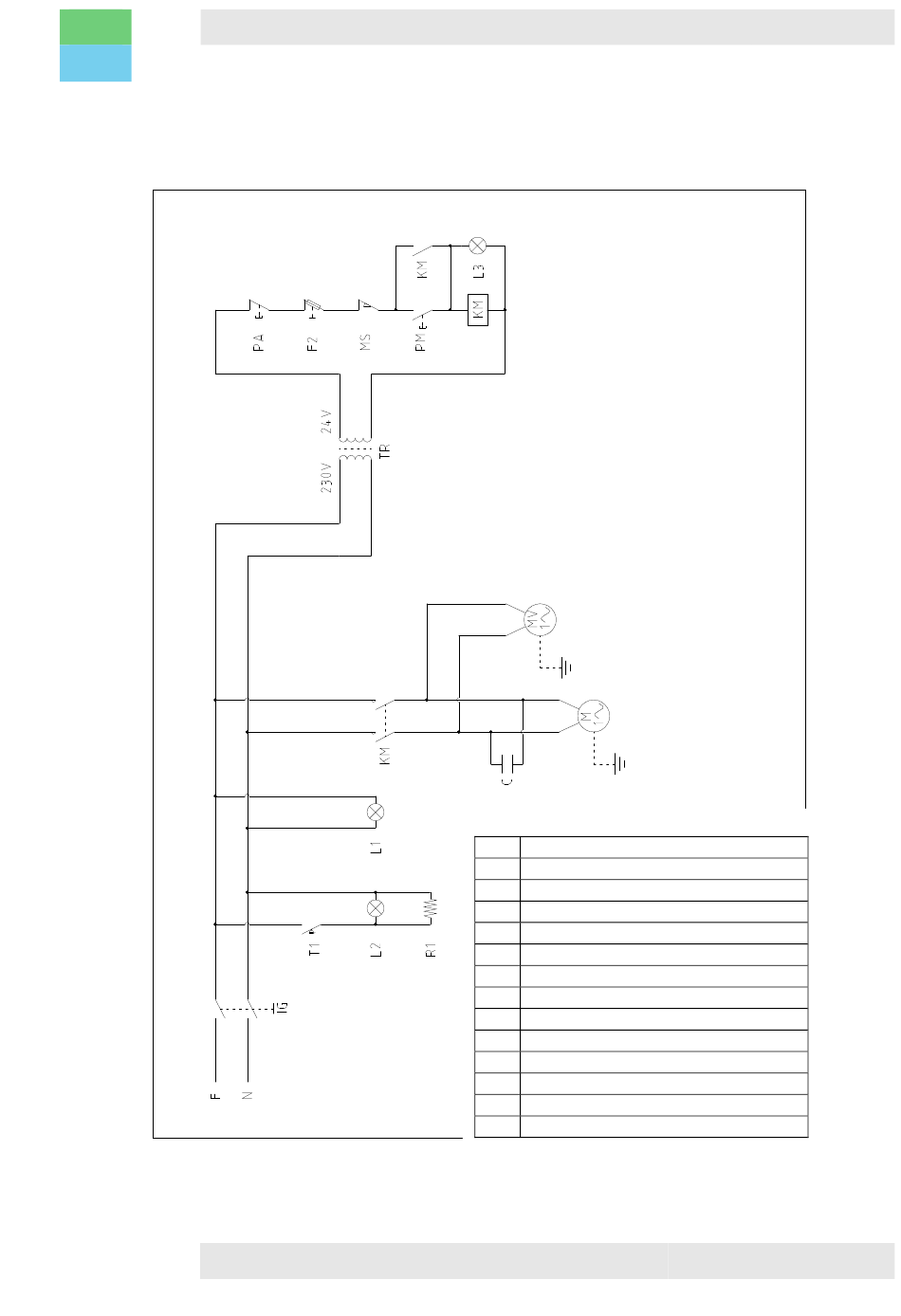
ELEKTRISCH SCHEMA MODEL JET

CDJET-MIG-T-00-07
Gebruiksaanwijzing en onderhoudshandleiding
Legenda JET
IG
HOOFDSCHAKELAAR
F2
SMELTZEKERING
T1
THERMOSTAAT VERWARMINGSELEMENT
C
CONDENSATOR VAN DE MOTOR
KM
RELAIS
L1
CONTROLELAMPJE STROOMVOORZIENING
L2
CONTROLELAMPJE VERWARMINGSELEMENT
L3
CONTROLELAMPJE WERKING
TR
SCHEIDINGSTRANSFORMATOR
PA
STOPKNOP
MS
MICROSCHAKELAAR VAN DE BESCHERMKAP
PM
STARTKNOP
M
MONOFASIGE MOTOR
MV
MONOFASIGE VENTILATORMOTOR
Pagina 1 van 20
Afbeelding 12
CE
Inhoudsopgave
loading

Deze handleiding is ook geschikt voor:

Mig110.425110.428

Inhoudsopgave