Download Inhoudsopgave Inhoud Print deze pagina

Schermdisplays Tijdens Geavanceerd Opnemen/Afspelen - Canon Mvx3I Gebruiksaanwijzing

Inhoudsopgave

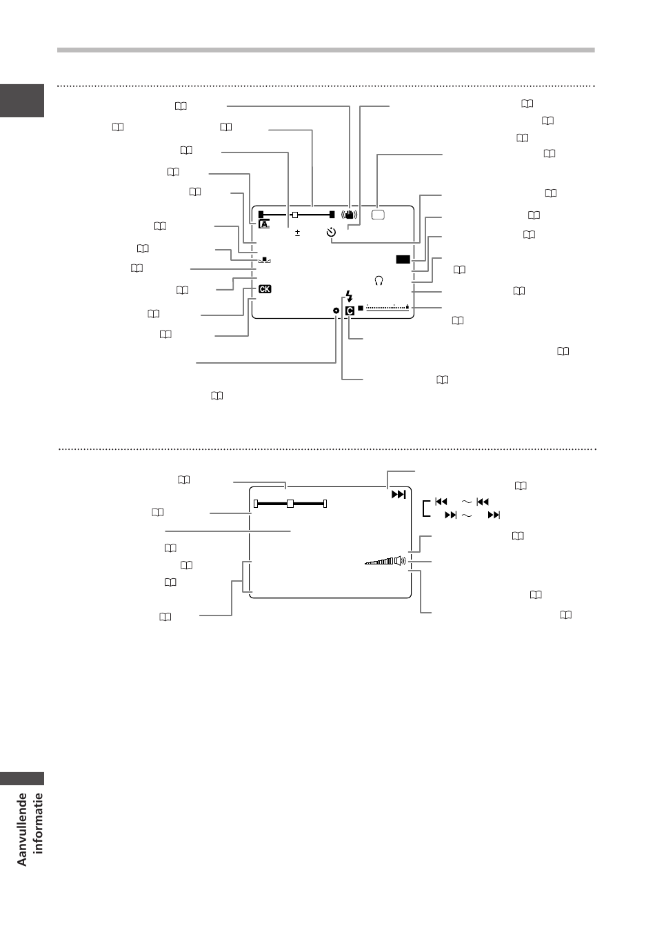
Schermdisplays tijdens geavanceerd opnemen/afspelen

Stand CARD CAMERA
Ne
Beeldstabilisator (
Zoom (
28)/belichting (
Belichtingsniveau (
AE-programma (
Tegenlichtcorrectie (
Handmatig
scherpstellen (
Witbalans (
Card Mix (
Digitale effecten (
Custom Key (
Datum en tijd (
AF/AE (automatische
scherpstelling/belichting)
vergrendeld Fotostand (
Stand PLAY (VCR).
12bits Audio out (
Mengbalans (
Foto zoeken/
datum zoeken (
AV tussenvoegen (
Audio dubben (
Datacodering (
154
72)
83)
83)
61)
84)
W
81)
E.LOCK
BLC
88)
MF
132)
CARD MIX
FADE–T
64)
IMAGE S.
12:00 PM
1.JAN,2003
52)
26)
56)
106)
MIX/VARI.
106)
ST–1
93)
F1.8
102)
1/1000
104)
12:00 PM
1.JAN,2003
91)
Opnameherinnering (
Aftellen zelfontspanner (
Timer foto-opname (
S
P
T
0
1sec
WSON
12bit
16:9
A
PHOTO
-dB40
12
0
M
Accessoire bevestigd aan de
geavanceerde accessoireschoen (
Flitsmodus (
1
ST–2
PHOTO SEARCH
12bit
DV IN
27)/
56)
Opnamemodus (
Zelfontspanner (
Windscherm (
Audiostand (
74)
Formaat 16:9 (breedbeeld)
(
53)
Fotostand (
56)
Geluidsniveau-indicator
(
74)
58)
Foto zoeken/
datum zoeken (
93)
1
10
10
1
Audiostand (
74)
Volumeniveau van
ingebouwde luidspreker of
hoofdtelefoon (
DV-ingangssignalen (
73)
55)
73)
76)
77)
37)
98)
Inhoudsopgave
loading

Inhoudsopgave