Download Inhoudsopgave Inhoud Print deze pagina

Een Dvd Of Een Bd-Speler (Blu-Ray) Aansluiten - Samsung Av-R730 Gebruikershandleiding

Inhoudsopgave

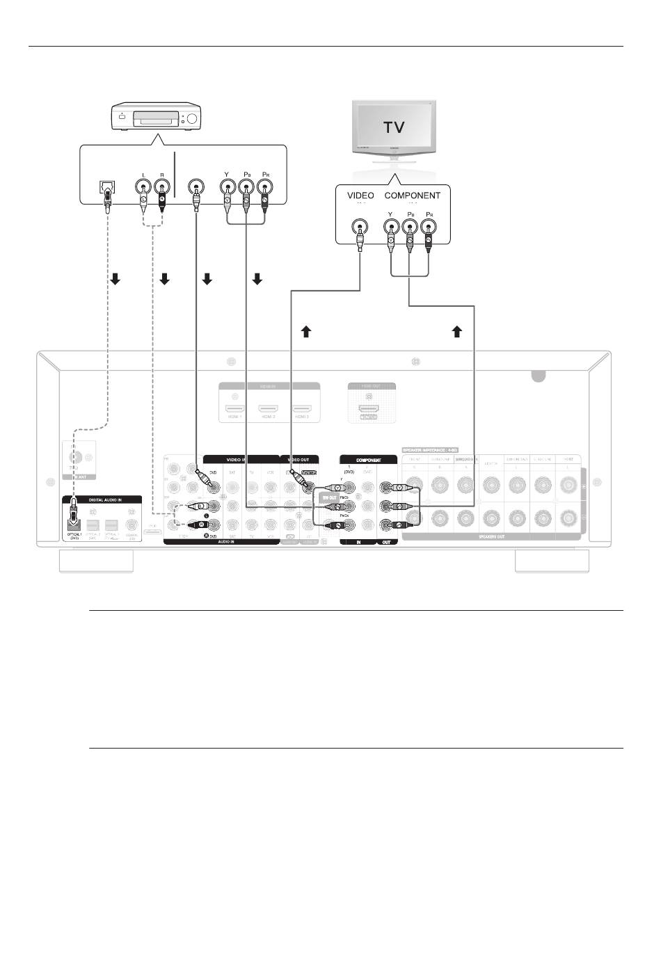
EEN DVD OF EEN BD-SPELER (BLU-RAY) AANSLUITEN

DVD-speler of BD-speler
OPTICAL
AUDIO
OUT
OUT
of
Video-aansluiting
Sluit een Component-videokabel (niet bijgeleverd) van de COMPONENT-ingangen (P
achterzijde van uw AV-ontvanger aan op de Compononent-video-uitgangen op uw DVD-/BD-speler.
OF
Sluit een videokabel van de VIDEO-ingang (DVD) op de achterzijde van uw AV-ontvanger aan op de
video-uitgang van uw televisie.
Audioaansluiting
Sluit de digitale invoer (OPTICAL 1) van uw ontvanger aan op de digitale uitvoer van DVD-/BD-speler.
OF
Sluit de audio-ingang (DVD) op uw AV-ontvanger aan op de audio-uitgang van de DVD-/BD-speler.
18
VIDEO
COMPONENT
OUT
OUT
of
VIDEO
COMPONENT
IN
IN
of
, P
en Y) aan de
R
B
Inhoudsopgave
loading

Deze handleiding is ook geschikt voor:

Ht-as730s

Inhoudsopgave