Download Inhoudsopgave Inhoud Print deze pagina

De Naalden Inrijgen; De Naalddraden In Gebruik Voor Verschillende Steken - Brother Cv 3550 Bedieningshandleiding

Inhoudsopgave
Beschikbare talen

Beschikbare talen

De naalden inrijgen

„ De naalddraden in gebruik voor
verschillende steken
De drievoudige coverlocksteek (coverlocksteek
met drie naalden en vier draden) maakt gebruik
van de linkernaalddraad, middelste naalddraad en
rechternaalddraad.
De coverlocksteek (breed) (6 mm (15/64 inch))
met twee naalden en drie draden maakt gebruik
van de linkernaalddraad en rechternaalddraad.
De coverlocksteek (smal) (3 mm (1/8 inch)) met
twee naalden en drie draden maakt gebruik van
de middelste naalddraad en rechternaalddraad.
De kettingsteek maakt gebruik van de middelste
naalddraad en de grijperdraad.
2
1
4
3
A
4
6
D B C
7
5
8
8
E
9
A Naar linkernaald
B Naar middelste naald
C Naar rechternaald
D Draadplaat
E Trek ongeveer 6 cm (ongeveer 2-1/2 inch) draad door het
oog van de naald.
999 Van voren naar achteren
16
3
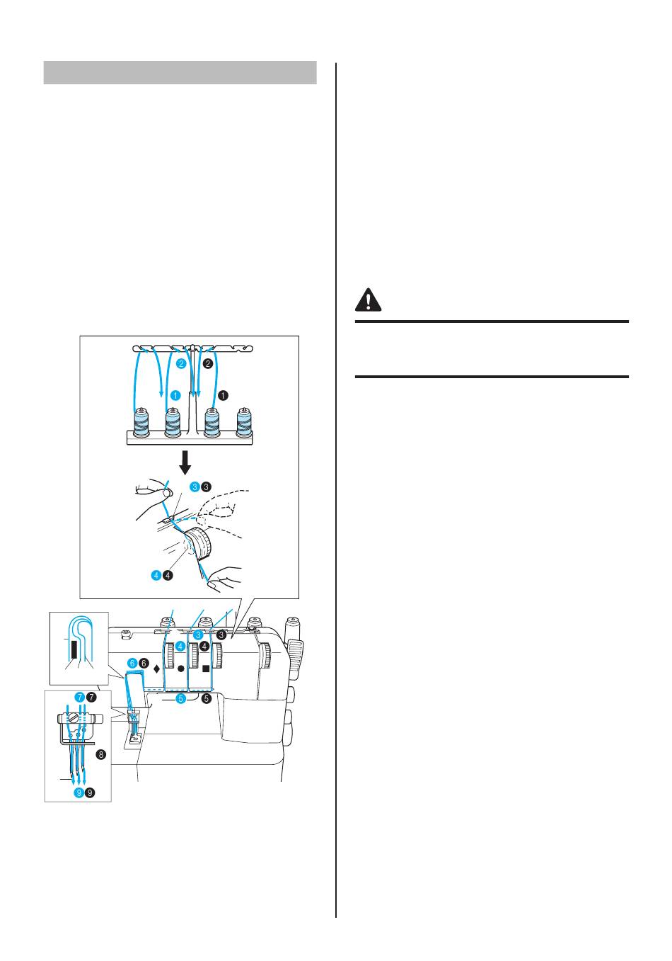
De linkernaald inrijgen
Voer de draad in de afgebeelde volgorde in door
de gele nummers en markeringen  naast de
inrijgpunten te volgen. (1-9)
De middelste naald inrijgen
Voer de draad in de afgebeelde volgorde in door
de groene nummers en markeringen  naast de
inrijgpunten te volgen. (1-9)
De rechternaald inrijgen
Voer de draad in de afgebeelde volgorde in door
de roze nummers en markeringen „ naast de
inrijgpunten te volgen. (1-9)
VOORZICHTIG
Wanneer u de naalden inrijgt, doet u dit altijd in
deze volgorde: linkernaald, middelste naald en
rechternaald.
1. Trek de draad van de klos en direct omhoog
door draadhouder 111 en draadhouder
222 op de draadgeleider, van achteren naar
voren.
2. Haal elke draad door 333, zoals aangegeven
in de afbeelding.
3. Haal de draad door de draadspanningsschijf 444
in het kanaal naast de draadspanningsknop.
4. Leid de draad naar beneden door het kanaal
en er overheen door de inrijgpunten 555-
888 naast de kleurmarkeringen, in de
numerieke volgorde die wordt aangegeven in
de afbeelding.
5. Haal de draad van voren naar achteren door
het oog van de naald.

Hoofdstukken

Inhoudsopgave
loading

Deze handleiding is ook geschikt voor:

884-b30884-b31

Inhoudsopgave