Inloggen
Upload
Download
Inhoudsopgave
Inhoud
Voeg toe aan mijn lijst
Verwijder uit mijn lijst
Deel
URL van deze pagina:
HTML Link:
Markeer deze pagina
Toevoegen
Handleiding wordt automatisch toegevoegd aan "Mijn handleidingen"
Print deze pagina
×
Bladwijzer toegevoegd
×
Toegevoegd aan mijn handleidingen
Handleidingen
Merken
Graco Handleidingen
Industriële apparatuur
L20c
Bedieningshandleiding
Schema's; Datatrak Op Afstand, Lichttoren, Laag Niveau-/Droogloopsensor - Graco L20C Bedieningshandleiding
Toevoersystemen
Verberg thumbnails
1
Inhoud
2
3
4
5
6
7
8
9
10
11
12
13
14
15
16
17
18
19
20
21
22
23
24
25
26
27
28
29
30
31
32
33
34
35
36
37
38
39
40
41
42
43
44
pagina
van
44
Ga
/
44
Inhoud
Inhoudsopgave
Bladwijzers
Inhoudsopgave
Schema's
Schema's
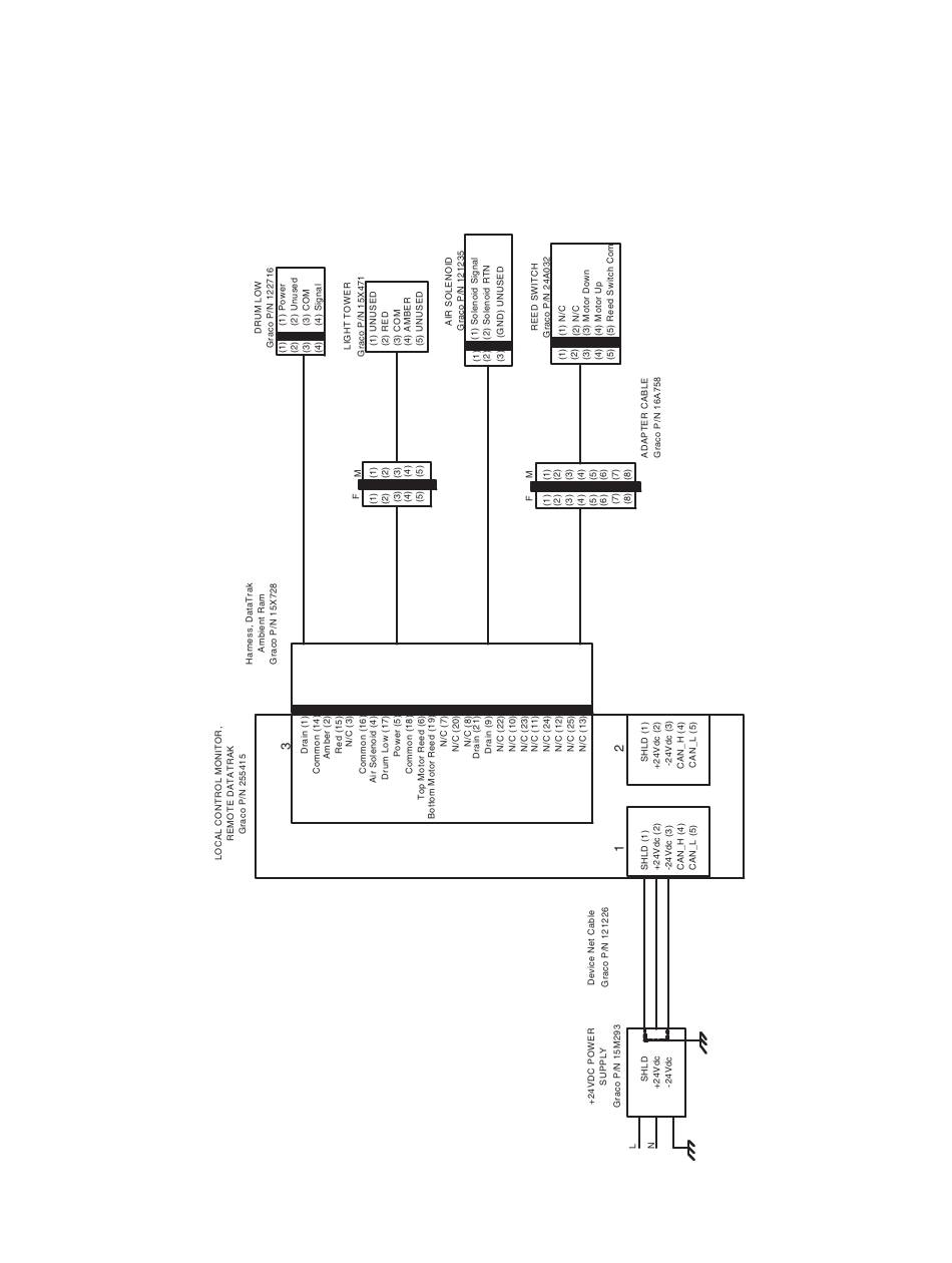
DataTrak op afstand, Lichttoren, Laag niveau-/Droogloopsensor
36
3A8303R
Inhoud
sopgave
Vorige
Pagina
Volgende
Pagina
1
...
33
34
35
36
37
38
39
40
Inhoudsopgave
Gerelateerde Handleidingen voor Graco L20c
Industriële apparatuur Graco D60 Instructies
(108 pagina's)
Waterpompen Graco E-Flo SP D60 Installatiehandleiding
Toevoersystemen (82 pagina's)
Industriële apparatuur Graco LD Series Instructies
(60 pagina's)
Industriële apparatuur Graco 830351 Bedieningsinstructies
(14 pagina's)
Industriële apparatuur Graco HydroShield Instructies
(136 pagina's)
Industriële apparatuur Graco ProMix II Bedieningshandleiding
Voor proportioneel mengen van meercomponentencoatings (58 pagina's)
Industriële apparatuur Graco ProMix 2KS Gebruiksaanwijzing
(102 pagina's)
Industriële apparatuur Graco ProMix 2KS Installatiehandleiding
(44 pagina's)
Industriële apparatuur Graco Informer 24L096 Instructies
Vloeistofcontrolesets (42 pagina's)
Industriële apparatuur Graco SaniForce Handleiding
Vatenlossysteem (76 pagina's)
Industriële apparatuur Graco M2K Instructies
(18 pagina's)
Industriële apparatuur Graco HydroShield WMBH00 Instructies
(144 pagina's)
Industriële apparatuur Graco Reactor 2 Instructies
Installatieset app (14 pagina's)
Industriële apparatuur Graco ProMix Easy Bedieningshandleiding
Meercomponentendoseerapparaat (40 pagina's)
Industriële apparatuur Graco InvisiPac HM25 Instructies
(138 pagina's)
Industriële apparatuur Graco E-Flo iQ Bedieningshandleiding
(102 pagina's)
Gerelateerde Inhoud Voor Graco L20c
ProMix Easy Schema Voor Wandmontage
Graco ProMix Easy
LazerVac 230 Schema Hoofdeenheid (Lazervac)
Graco LazerVac 230
King 26C349 Schema Voor Preventief Onderhoud
Graco King 26C349
Reactor E-10 Schema Voor Probleemoplossing
Graco Reactor E-10
E-Flo iQ Schema Voor Preventief Onderhoud
Graco E-Flo iQ
InvisiPac HM25 Schema's Plc-Aansluitingen
Graco InvisiPac HM25
ProMix 2KE Schema's
Graco ProMix 2KE
Reactor 2 Schema Voor Preventief
Graco Reactor 2
SaniForce Schema (Open Bediening)
Graco SaniForce
EcoQuip 2 EQs Schema Leidingen
Graco EcoQuip 2 EQs
ProMix PD2KPD2KPD2K Elektrische Schema's
Graco ProMix PD2KPD2KPD2K
ProMix 2KS Schema Pneumatisch Systeem
Graco ProMix 2KS
ProMix PD2K Schema Voor Preventief Onderhoud
Graco ProMix PD2K
ProMix PD2K Elektrische Schema's
Graco ProMix PD2K
Reactor 2 E-30 Schema Voor Preventief Onderhoud
Graco Reactor 2 E-30
Reactor 2 Schema Voor Preventief Onderhoud
Graco Reactor 2
Deze handleiding is ook geschikt voor:
S20
D60
D200
D200s
Cm14ba
Inhoudsopgave
Afdrukken
Hernoem de bladwijzer
Verwijder bladwijzer?
Verwijder uit mijn lijst?
Inloggen
Inloggen
OF
Inloggen met Facebook
Inloggen met Google
Handleiding uploaden
Uploaden vanaf harde schijf
Uploaden vanaf URL