Inloggen
Upload
Download
Inhoudsopgave
Inhoud
Voeg toe aan mijn lijst
Verwijder uit mijn lijst
Deel
URL van deze pagina:
HTML Link:
Markeer deze pagina
Toevoegen
Handleiding wordt automatisch toegevoegd aan "Mijn handleidingen"
Print deze pagina
×
Bladwijzer toegevoegd
×
Toegevoegd aan mijn handleidingen
Handleidingen
Merken
Graco Handleidingen
Industriële apparatuur
ProMix 2KS
Gebruiksaanwijzing
Easykey Elektrisch Schema - Graco Promix 2Ks Gebruiksaanwijzing
Verberg thumbnails
Zie ook voor ProMix 2KS
:
Gebruikershandleiding
(150 pagina's)
,
Bediening, onderdelen, reparatie
(82 pagina's)
,
Installatiehandleiding
(44 pagina's)
1
Inhoud
2
3
4
5
6
7
8
9
10
11
12
13
14
15
16
17
18
19
20
21
22
23
24
25
26
27
28
29
30
31
32
33
34
35
36
37
38
39
40
41
42
43
44
45
46
47
48
49
50
51
52
53
54
55
56
57
58
59
60
61
62
63
64
65
66
67
68
69
70
71
72
73
74
75
76
77
78
79
80
81
82
83
84
85
86
87
88
89
90
91
92
93
94
95
96
97
98
99
100
101
102
pagina
van
102
Ga
/
102
Inhoud
Inhoudsopgave
Bladwijzers
Inhoudsopgave
Schematische diagrammen
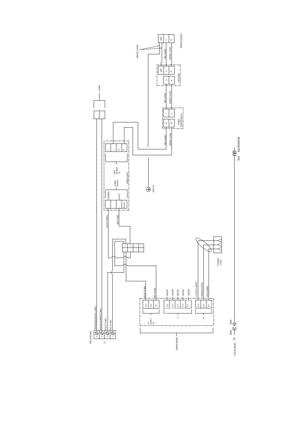
EasyKey Elektrisch schema
313970L
97
Inhoud
sopgave
Vorige
Pagina
Volgende
Pagina
1
...
94
95
96
97
98
99
100
101
Inhoudsopgave
Gerelateerde Handleidingen voor Graco ProMix 2KS
Industriële apparatuur Graco ProMix 2KS Gebruikershandleiding
(150 pagina's)
Industriële apparatuur Graco ProMix 2KS Bediening, Onderdelen, Reparatie
(82 pagina's)
Dispensers Graco ProMix 2KS Bediening, Onderdelen, Reparatie
(60 pagina's)
Industriële apparatuur Graco ProMix 2KS Installatiehandleiding
(44 pagina's)
Industriële apparatuur Graco Reactor E-30 Gebruiksaanwijzing
(76 pagina's)
Industriële apparatuur Graco Reactor 2 E-30 Bedieningshandleiding
(66 pagina's)
Industriële apparatuur Graco Reactor A-25 Bedieningshandleiding
Luchtgedreven, elektrisch verwarmd meercomponentendoseerapparaat (38 pagina's)
Industriële apparatuur Graco Reactor 2 Instructies
(14 pagina's)
Industriële apparatuur Graco Reactor 2 Instructies
Installatieset app (14 pagina's)
Industriële apparatuur Graco Reactor 2 Gebruiksaanwijzing
(72 pagina's)
Industriële apparatuur Graco APD20 Advanced Instructies
(36 pagina's)
Industriële apparatuur Graco 24E656 Bedieningshandleiding
(13 pagina's)
Industriële apparatuur Graco 25C453 Instructie
(28 pagina's)
Industriële apparatuur Graco Reactor E-XP1 Bediening, Onderdelen, Reparatie
(81 pagina's)
Industriële apparatuur Graco Reactor H-40 Bediening, Onderdelen, Reparatie
(76 pagina's)
Industriële apparatuur Graco Reactor H-25 Bedieningshandleiding
(54 pagina's)
Gerelateerde Inhoud Voor Graco ProMix 2KS
ProMix 2KS Easykey Elektrisch Schema
Graco ProMix 2KS
ProMix 2KS Easykey Elektrisch Schema
Graco ProMix 2KS
ProMix 2KE Elektrisch Schema Voor Gevaarlijke Locaties
Graco ProMix 2KE
ProMix 2KE Elektrisch Schema Voor Gevaarlijke Locaties
Graco ProMix 2KE
ProMix 2KE Elektrisch Schema Voor Gevaarlijke Locaties
Graco ProMix 2KE
HydroShield WMBH00 Elektrisch Schema
Graco HydroShield WMBH00
ProMix 2KS Schema Elektrisch Systeem
Graco ProMix 2KS
HydroShield Elektrisch Schema
Graco HydroShield
ProMix Easy Schema Voor Wandmontage
Graco ProMix Easy
ProMix II Sluit De Easykey™-Display Aan Op Het Slimme Vloeistofpaneel
Graco ProMix II
LazerVac 230 Schema Hoofdeenheid (Lazervac)
Graco LazerVac 230
King 26C349 Schema Voor Preventief Onderhoud
Graco King 26C349
Reactor E-10 Schema Voor Probleemoplossing
Graco Reactor E-10
E-Flo iQ Schema Voor Preventief Onderhoud
Graco E-Flo iQ
L20c Schema's
Graco L20c
InvisiPac HM25 Schema's Plc-Aansluitingen
Graco InvisiPac HM25
Inhoudsopgave
Afdrukken
Hernoem de bladwijzer
Verwijder bladwijzer?
Verwijder uit mijn lijst?
Inloggen
Inloggen
OF
Inloggen met Facebook
Inloggen met Google
Handleiding uploaden
Uploaden vanaf harde schijf
Uploaden vanaf URL