Download Inhoudsopgave Inhoud Print deze pagina

Het Creëren Van Plug-In Custom Voices - Yamaha 9000 Pro Gebruiksaanwijzing

Inhoudsopgave
Het Creëren van Plug-in Custom Voices
Het Creëren van Plug-in Custom Voices
Net als bij de preset voices, kunt u de voices van van het Plug-in Board gebruiken als basismateriaal van
uw eigen Plug-in Voices. Eenmaal gecreëerd, kan de voice voor later gebruik worden bewaard in één van
de Custom voice geheugenlokaties.
Richtlijnen
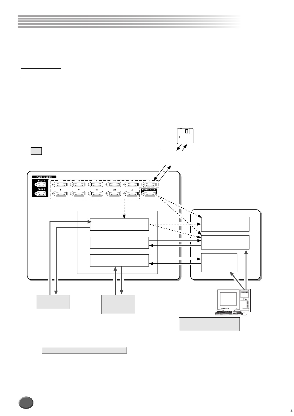
I Geheugenstructuur van de Plug-in Voices
Het schema hieronder is grotendeels hetzelfde als dat op bladzijde 64.
Het schema op bladzijde 64 beschrijft de relatie tussen ieder menu van de Plug-in Manager functie en de voice data
in/op Flash ROM/board. Het schema hieronder toont echter de relatie tussen ieder menu van de Plug-in Custom
Voice Creator functie (beschreven in dit hoofdstuk) en de voice data in/op Flash ROM/board.
Functies in de Plug-in
Custom Voice Creator
9000Pro
Store
e
(bewaren)
Voice Edit
(blz. 102)
Roept de Board voices op direct van het Plug-in Board.
*
het selecteren van een Plug-in Voice roept de bijbehorende parameters (zoals effect-
**
instellingen, etc.) op uit de 9000Pro Flash ROM alsook de betreffende Board Voice van
het Plug-in Board.
Wordt automatsich geladen bij het aanzetten. Auto Load kan worden ingesteld via Plug-
***
in setting (blz. 69)
Board Custom Voice Backup (blz.108)
****
*****
Wordt bij het aanzetten automatsich geladen vanuit Flash ROM naar de Board RAM Na
het bewerken van de Board Custom Voice en Native System Parameter, dient u de Bulk
Send handeling (zie boven) uit te voeren en de Store (bewaar) handeling (blz.101).
100
Referentie
**
Flash ROM
Plug-in Custom Voice
Board Custom Voice
Native System Parameter
Store
(bewaren)
Native System
Parameter Edit
(blz. 105)
Diskette
Disk
Save (opslaan)
Plug-in Manager
(blz. 66)
Load (laden)
*
*
**
**
***
****
*****
*****
PC aangesloten op de
9000Pro met XGworks
(of XGworks lite) en de
geschikte Plug-in
software voor voice
bewerking.
Voice Edit op de Computer
Plug-in Board
Board Preset Voice
(ROM)
Board Custom Voice
(RAM)
Native System
Parameter
(RAM)
Bulk Send
(blz. 106)
Inhoudsopgave
loading

Inhoudsopgave