Download Inhoudsopgave Inhoud Print deze pagina

Effectaansluitingen In Elke Modus; In De Voice-Modus; In De Multi-Modus - Yamaha Motif-Rack Xs Gebruikershandleiding

Inhoudsopgave
Effectblok

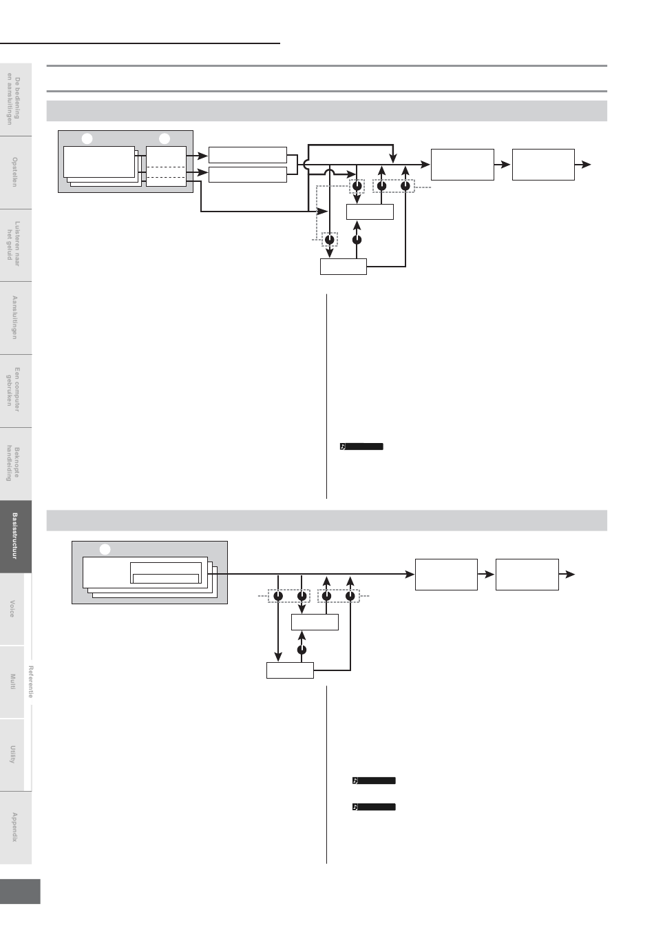
Effectaansluitingen in elke modus

In de Voice-modus

1
Voice
Element of drumtoets
Element-EQ
Element 1 – 8
Drumtoets C0 – C6
1
Element-EQ toegepast op elk element (bij een normale
voice) en elke toets (bij een drumvoice)
Kan alleen via de MOTIF-RACK XS Editor worden ingesteld.
Raadpleeg pagina's 81 en 86.
2
Common EQ toegepast op alle elementen en toetsen
Kan in de display 3 Band EQ (pagina 71) van Voice Common
Edit worden ingesteld.
3
Selectie van welk invoegeffect, A of B, wordt toegepast
op elk element of elke toets
Kan alleen via de MOTIF-RACK XS Editor worden ingesteld.
Raadpleeg pagina 72.
4
Aan invoegeffect A/B gerelateerde parameters
Kunnen worden ingesteld in de display Effect Parameter
(pagina 72) voor 'Ins A' en 'Ins B' van Voice Common Edit.

In de Multi-modus

1
Multi
Part
Part-EQ
Invoegeffect A/B
Part 1 – 16
1
Part EQ toegepast op elk van de parts
Kan worden ingesteld in de display Part EQ (pagina 96) van
Multi Part Edit.
2
Selectie van op welke parts het invoegeffect wordt toe-
gepast
Kan worden ingesteld in de display Fx Send (pagina 97) van
Multi Part Edit en de display Effect van Multi Common Edit in
de MOTIF-RACK XS Editor.
3
Aan reverb en chorus gerelateerde parameters
Kunnen worden ingesteld in de display Effect Parameter
(pagina 93) voor 'Reverb' en 'Chorus' van Multi Common Edit
en de display Fx Send (pagina 97) van Multi Part Edit.
58
MOTIF-RACK XS-gebruikershandleiding
2
4
3
Common
Invoegeffect A
EQ
Invoegeffect B
Voice
Zend-
niveau
2
5
Reverb
Chorus
Zendniveau
naar
reverb
Chorus
5
Aan reverb en chorus gerelateerde parameters
Kunnen worden ingesteld in de display Effect Parameter
(pagina 72) voor Reverb' en 'Chorus' van Voice Common Edit.
6
Aan mastereffect gerelateerde parameters
Kunnen worden ingesteld in het venster Voice MEF (pagina
103) van Utility.
7
Master-EQ-gerelateerde parameters
Kunnen worden ingesteld in het venster Voice MEQ (pagina
103) van Utility.
OPMERKING
3
Retour-
niveau
Reverb
Chorus naar
reverb
Chorus
4
Aan mastereffect gerelateerde parameters
Kunnen worden ingesteld in de display Effect Parameter
(pagina 93) voor 'Master' van Multi Common Edit.
5
Master-EQ-gerelateerde parameters
Kunnen worden ingesteld in de display MEQ (pagina 92) van
Multi Common Edit.
OPMERKING
OPMERKING
6
Mastereffect
Retourniveau
Betreffende het audio-invoersignaal van de mLAN-aansluiting in
de Voice-modus: als de parameter 'Output Select' ( pagina 102) is
ingesteld op iets anders dan 'L&R' kan het signaal alleen wor den
toegepast op instellingen 1 – 4 zoals hiervoor wordt aangege-
ven, en uitgevoerd.
4
5
Mastereffect
Master-EQ
De effectinstellingen van 1 , 3 en 4 in de Voice-modus, geïl-
lustreerd op pagina 58, zijn beschikbaar voor maximaal acht
parts waarvoor het invoegeffect is aangezet.
De audiosignalen van de parts waarvan de parameter 'Output
Select' (pagina 95) is ingesteld op iets anders dan 'L&R' kan
alleen worden toegepast op de hiervoor aangegeven instellin-
gen 1 en 2 en uitgevoerd.
7
Master-EQ
Inhoudsopgave
loading

Inhoudsopgave