Download Inhoudsopgave Inhoud Print deze pagina
Inhoudsopgave
INSTALLATION INSTRUCTIONS
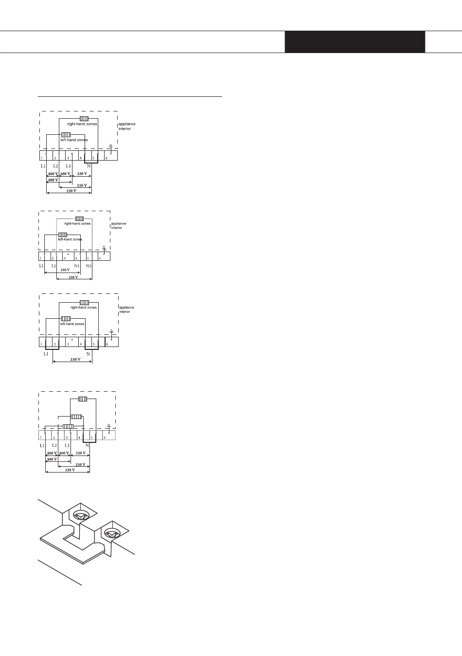
Connections
appliance
right-hand zones
interior
middle zones
left-hand zones
Common connections:
3 phases with 1 zero connection (3 1N, 400 V ~ / 50 Hz):
º
The voltage between the phases and the zero is 230 V ~. The
voltage between the phases is 400 V ~. Fit a connecting bridge
between connecting points 4-5. Phase 3 carries no load. The
groups must have fuses of at least 16 A (3x). The core diameter
of the connecting cable must be at least 2.5 mm
2 phase and 2 zero connection (2 2N, 230 V ~ / 50 Hz):
º
The voltage between the phases and the zeros is 230 V ~. The
group must have fuses of at least 16 A (2x). The core diameter
of the connecting cable must be at least 2.5 mm
Special connections:
Single phase connection (1 1N, 230 V ~ / 50 Hz):
º
The voltage between the phase and the zero is 230 V ~. Fit
a connecting bridge between connecting points 1-2 and
4-5. The group must have a fuse of at least 32 A. The core
diameter of the connecting should be at least 6 mm
Connection for hobs with 5 cooking zones:
3 phases with 1 zero connection (3 1N, 400 V ~ / 50 Hz):
º
The voltage between the phases and the zero is 230 V ~.
The voltage between the phases is 400 V ~. Fit a connecting
bridge between connecting points 4-5. The groups must have
fuses of at least 16 A (3x). The core diameter of the connecting
cable must be at least 2.5 mm
Th e bridges on the connecting block can be used to create the
required connections, as indicated in these illustrations.
Fix the cable with a pull relief and close the cover.
Conneting point, wall-mounting socket and plug must be accessible
at all times.
GB 37

Electrical connection

.
2
.
2
.
2
.
2

Hoofdstukken

Inhoudsopgave
loading

Deze handleiding is ook geschikt voor:

Hi1271sHi7271sHi8271s hi9271s

Inhoudsopgave